Menu
网站首页
金属回收
设备回收
电子电器
废旧物资
废旧塑料
二手供应
废品报价
废旧宝典
新闻资讯
专题频道
图库频道
加入收藏
今日更新
变废为宝
专题汇总
废品回收商网
网站首页
金属回收
设备回收
电子电器
废旧物资
废旧塑料
二手供应
废品报价
废旧宝典
新闻资讯
图库频道
当前位置
废品回收商网
>
废旧宝典
硬质合金喷嘴材料的选择与制备
日期:
2017-06-01
来源:
钨钢铣刀回收
发布人:新闻人
阅读:
0
次
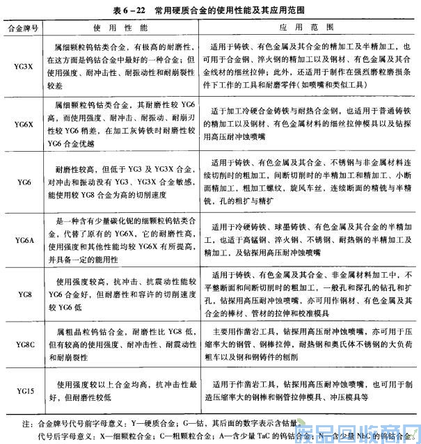
常用硬质合金材料的使用性能及其应用范围如表6-22所示,其化学成分和物理力学性能如表6-23所示。
经过对各种牌号硬质合金材料的物理力学性能和使用特性综合比较,选用YG6、YG8、YG11的硬质合金来加工制作喷嘴,加工工艺简述如下:
碳化钨粉→钴粉→钨钴合金粉→加胶增塑,装料压制成形→空气或真空烧结→磨制成品。
硬质合金喷嘴的冲蚀磨损宏观特征
集装袋的介绍和什么是集装方式
微信
新浪微博
QQ空间
百度贴吧
QQ好友
豆瓣网
天涯社区
复制网址