普通低压变频器通常都是交流-直流-交流,其工作原理:整流模块将交流变为直流,平滑回路将直流平滑,控制电路根据生产工艺的要求控制逆变器,将直流逆变成频率可调的交流,实现电机调速。
变频器常见的故障有:模块被烧毁;变频器没有显示;变频器运行中报各种故障代码而停止工作。
我们就模块烧毁来介绍处理这类故障的思路:
我们须画出主回电路图来(我们将交流-直流-交流称作变频器的主回路,如图一),IGBT模块烧毁往往是因为模块被错误触发,而导致直流母线经模块短路,烧毁IGBT逆变模块,进而烧毁保险以及整流模块,如象西门子MM430系列变频器没有配置保险,IGBT模块烧毁,在我们所维修的机器中,整流模块无一幸免都被烧毁。
我们不能发现模块烧毁就简单更换模块通电试机,这往往又会烧毁模块,我们必须找出烧毁的根源所在。接下来,我们可能就需要绘制此变频器的开关电源、IGBT驱动电路的电子线路图。开关电源为整机提供若干组彼此隔离的直流电源,因其品牌、型号的不同,大致如下:
1. 控制电脑用:+5V、+15V、-15V电源;
2. 面板用直流电源;
3. 端子用:+24V、10V或5V电源;
4. 风扇用24V或12V电源
5. 4路或6路彼此隔离的驱动直流电源。
我们弄清楚整机电路各自的工作电源后,接下来就绘制IGBT驱动电路的电子线路图,有了图纸,我们就很容易找出故障的根源。

图一
下面我们提供一份某变频器的驱动电路U相电路图(见图二),V、W相电路相同。从图二可以看出,驱动电路的上下臂工作电源由两组彼此隔离的电源组成,其中开关变压器的一个绕组、D12、C41、C42、C43、C44、稳压二极管D13一起构成上臂驱动电路的工作电源,光耦PC1-A3120的8脚和5脚之间电压为+20VDC,以上臂的IGBT的E极(即U相)为参考点,8脚和E之间的电压为+15V,5脚和E之间电压为-5V。
下臂的变压器绕组有3个抽头,中间抽头与N相联,和D18、D19、C53、C55一起构成下臂驱动电路的工作电源,以N为参考点,PC6的8、5脚电压为+15V和-5V。
当发现某相的IGBT模块被烧毁,绝大部分原因为其驱动电路故障所致,以图二的电路为例来分析,正常静态(即变频器处于停止状态)情况下,IGBT的GE间的电压大约为-6V左右,IGBT被牢牢封锁,处于截止状态。
1.若上臂光耦A3120内部驱动对管的上管击穿,上臂IGBT的GE间的电压就为15V左右,IGBT处于导通状态,若下臂的IGBT被正常触发,加在上下IGBT模块的直流母线P1对N通过上下模块短路,而致使模块烧毁。
2.若上下臂光耦都损坏,就会造成通电瞬间模块炸裂。
根据上面的分析,我们不难找出模块烧毁的根源。我们手里有一份正确的图纸,再借助先进的仪器,很快就能修复模块烧毁这类故障。
若想做到芯片级维修,必须具备深厚的模拟、数字电路理论基础,熟悉计算机电路,能根据电路板画出正确的线路图,这是必备的基础。还要具备将复杂问题简单化的能力,换言之,我们的视角、方向,就是思路要正确,否则,我们只会将问题复杂化,甚至造成所修设备的二次、三次故障。

图二
真正理解驱动电路就必须知晓IGBT模块的工作原理,以及理解某型号模块的性能、参数。我们可以在网上下载富士、三菱、优派克、西门康等品牌的IGBT、IPM、PIM模块的用户手册,认真阅读、理解,这对形形色色的驱动电路的正确理解非常关键。
我们就变频器无显示来介绍处理开关电源故障的思路 :
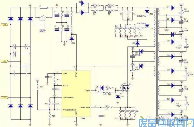
下面介绍变频器开关电源的一些故障现象和处理方法,如图三

图三
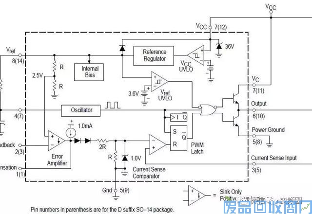
我们先来了解变频器开关电源常用PWM芯片3844的工作原理,这对理解图三的电路尤为关键,下面是3844的内部框图和引脚功能说明,见图四、图五。

图四

图五
图三这类变频器开关电源的常见故障为:开关管Q1,R5-R8,R18-R21,ZD4以及3844等烧毁,变频器没有显示。笔者每次遇见这类故障,都要整理这台变频器整机电源和驱动电路图,在工作台上模拟成功,再组装整机试车。
关于开关电源的工作原理,初学者可以到书店买一本相关书籍阅读。通过学习我举一反三,迎刃而解。