硬质合金刀具有多种等级。等级是根据硬质合金的耐磨性和韧性划分的。硬质合金刀片越硬,即耐磨性越好,就会变得越脆(韧性低)。
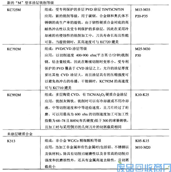
如果用非常硬且耐磨性高的刀片加工不均匀或不连续的表面(即断续切削),刀片很可能断裂。标准组织ANSI和ISO给出了根据硬质合金刀片的应用和物理构成来划分硬质合金等级系统的各种建议。但这些系统互不相同,而且还会引起混乱。硬质合金制造商在其产品分类中采用了交叉引用表,从而使得分类变得更加合理(见表3-1)。
表3-1硬质合金等级选择。Kennametal(肯纳金属公司)公司的硬质合金等级系统表用于根据)Jnm情况选择刀片等级。例如,如果切削深度是3/16英寸,采用内切圆半径是3/8英寸的刀片。刀片的厚度也会影晌进给速度。如果用刀片进行连续、高进给速度的粗切削,应选择较厚的硬质合金刀片。

