Menu
网站首页
金属回收
设备回收
电子电器
废旧物资
废旧塑料
二手供应
废品报价
废旧宝典
新闻资讯
专题频道
图库频道
加入收藏
今日更新
变废为宝
专题汇总
废品回收商网
网站首页
金属回收
设备回收
电子电器
废旧物资
废旧塑料
二手供应
废品报价
废旧宝典
新闻资讯
图库频道
当前位置
废品回收商网
>
新闻资讯
最暴利的废电瓶,这样回收没事,不会被罚!
日期:
2019-03-29
来源:
电瓶回收
发布人:钢铁侠
阅读:
0
次
原标题:最暴利的废电瓶,这样回收没事,不会被罚!
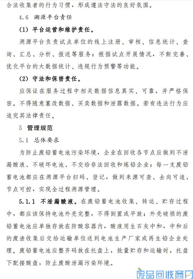
关于印发《河南省废铅蓄电池收集处理制度试点方案》的通知
来源:河南生态环境厅
各有关单位:
1.
危险废物填埋场的选址与设计
再生资源与废旧物资回收的区别
抓!大连深山, 拆废电瓶炼铅赚千万元! 熔炉在烧, 现场几乎无法呼吸......
微信
新浪微博
QQ空间
百度贴吧
QQ好友
豆瓣网
天涯社区
复制网址